Instance Verification Kit (IVK)
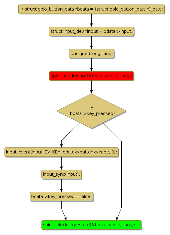
spin lock @ [10491+39+/linux-3.19-rc1/drivers/input/keyboard/gpio_keys.c]
Instance Signature: lock
|
The Matching Pair Graph:
|
|
Function Name
|
Control Flow Graph (CFG)
|
Events Flow Graph (EFG)
|
Source Correspondence
|
|
gpio_keys_irq_timer
|
|
|
[10315+19+/linux-3.19-rc1/drivers/input/keyboard/gpio_keys.c]
|